2025年4月施行!「かかりつけ医機能報告制度」完全解説|クリニックに求められる役割と対応

2025年(令和7年)4月、「かかりつけ医機能報告制度」が施行されました。本制度は、少子高齢化が進む日本において、地域医療の質を向上させ、住民が自身の状態に応じた適切な医療機関を選択できるようにするための新たな仕組みです。本制度への対応は、地域で選ばれる医療機関として信頼を築く上で重要であり、クリニックにおいても迅速な準備が求められます。
本記事では、かかりつけ医機能報告制度の概要や創設の背景、報告が求められる1号機能と2号機能、今後クリニックに求められる役割と対応について解説します。
「かかりつけ医機能報告制度」とは?創設の背景と目的
かかりつけ医機能報告制度とは、医療機関が自院の有する「かかりつけ医機能」を都道府県知事に報告し、その情報が地域住民に公表されるとともに、地域の協議の場で医療体制の構築に活用される制度です。※1
令和7年4月1日に施行された医療法第30条18の4に規定されており、自院の有する機能について「当該かかりつけ医機能報告対象病院等の所在地の都道府県知事に報告しなければならない」とされています。※2
ここでは、かかりつけ医機能報告制度が創設された背景と目的について解説します。
制度創設の背景:高齢化と医療・介護ニーズの増加により「地域完結型」の医療へ
本制度が創設された背景には、日本の人口構造の急激な変化と、それに伴う医療ニーズの変容があります。
内閣府が公表した「令和7年版高齢社会白書」によると、日本の総人口における高齢化率(65歳以上人口の割合)は2024年(令和6年)の時点で29.3%に達しました。※3
さらに、いわゆる団塊の世代がすべて75歳以上となる2025年を経て、現役世代が急減し高齢者人口がピークに達する「2040年問題」が控えています。2040年頃には、医療・介護の複合的なニーズを持つ85歳以上の人口が増加し、年間死亡数はピーク時には約170万人にまで上ると予測されています。※4
このような状況下では、従来の「病院完結型」の医療だけでは対応しきれず、住み慣れた地域で継続的な医療・介護を受けられる「地域完結型」の医療への転換が不可欠です。本制度は、地域におけるかかりつけ医機能を可視化し、不足する機能を強化するための基盤となります。

引用元:厚生労働省医政局総務課. 令和5年度第3回医療政策研修会. かかりつけ医機能について ※1
制度の概要と仕組み
本制度の基本的なフローは以下の通りです。

引用元:厚生労働省医政局総務課. 令和5年度第3回医療政策研修会. かかりつけ医機能について ※1
1.かかりつけ医機能の報告(医療機関から都道府県知事へ)
原則として、特定機能病院・歯科医療機関を除くすべての病院・診療所が対象です。毎年1月から3月の間に、所定の事項を都道府県知事に報告します。原則として、医療機関等情報支援システム(G-MIS)から必要事項を報告する必要があります。※1、5
2.公表(都道府県から住民・患者へ)
都道府県は報告内容を確認し、医療機能情報提供制度に基づく「医療情報ネット(ナビイ)」などを通じて公表します。これにより、住民は「どのクリニックがどのような機能を持っているか」を容易に検索・確認できるようになります。※6
3.協議(地域での話し合い)
公表されたデータをもとに、外来医療に関する地域の協議の場で、医療機能の充足状況が議論されます。不足している機能があれば、それをどう補うか(在宅医療の強化、連携体制の構築など)が検討されます。※1
なお、制度施行後の初回報告は2026年(令和8年)1月から3月に行われます。期間内の報告はもちろん、報告した自院の機能についての院内掲示や、4か月以上継続して医療を提供する場合の患者説明など、クリニック内でも十分な準備と対応が求められます。※5
制度の目的と期待される効果
かかりつけ医機能報告制度の目的は、大きく分けて2つあります。
1.住民・患者が自身のニーズに合った適切な医療機関を選択できるよう支援すること
各医療機関が報告したかかりつけ医機能の情報は、「医療情報ネット(ナビイ)」などを通じて公表され、患者が必要な医療を提供できる身近なクリニックを見つけやすくなります。日常的な診療や在宅医療に対応できるクリニックの情報が可視化されることで、患者は安心して受診先を選べるようになります。
2.地域医療全体の質向上と連携強化につなげること
医療機関からの報告をもとに、各地域で「どの機能が不足しているか」「どの医療機関がどの役割を担っているか」を明確にし、自治体や医療関係者が協議の場で対策を検討します。これにより、地域で必要なかかりつけ医機能を計画的に確保し、医療資源の適切な配置が図られます。また、クリニック同士や病院との役割分担が明確になることで、地域医療の連携強化や重複医療の防止にも寄与すると期待されています。
かかりつけ医を中心とした地域包括ケア体制が推進され、各医療機関が適切な役割を発揮することで、患者にとっても医療従事者にとっても負担の少ない効率的な医療提供が可能になります。結果的に、地域医療の質が向上し、患者の健康が守られることが期待されています。
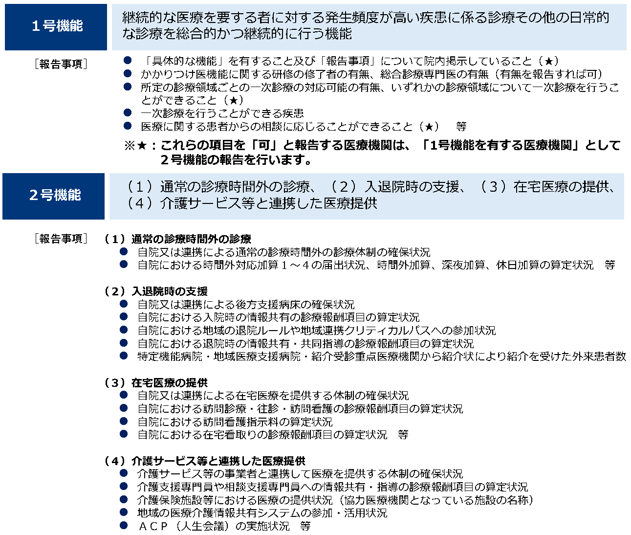
【毎年1~3月に報告】「1号機能」と「2号機能」とは
本制度の報告事項は、大きく「1号機能」と「2号機能」に分類されています。

引用元:厚生労働省. 医療機関の皆様へ かかりつけ医機能報告制度が始まります!※5
1号機能:日常的な診療を総合的かつ継続的に行う機能
1号機能は、「かかりつけ医」としての基盤となる機能です。1号機能を有しているとみなされるためには、以下の要件(★印)を満たし、報告する必要があります。※5、6
| 報告項目 | 詳細 |
|---|---|
| 具体的な機能の有無(★) | 「かかりつけ医機能」を有し、その内容を院内掲示等で公表していること |
| 研修修了等の有無 | 「かかりつけ医機能に関する研修」を修了した医師、または総合診療専門医の在籍有無 (制度開始当初は「有無」の報告のみ。ただし、施行後5年を目途に再検討が予定されており、将来的には研修修了者の在籍が要件となる可能性も)※6 |
| 一次診療の対応(★) | 厚生労働省が定める17の診療領域のうち、1つ以上の領域で一次診療が可能であること
【17の診療領域】 |
| 対象疾患への対応 | 外来患者数が多い40の対象疾患について、日常的な診療が可能かどうかを報告
【40の対象疾患】 |
| 相談対応(★) | 患者からの医療に関する相談や、継続的な管理が必要な患者への対応が可能であること |
2号機能:地域医療を支える付加的な機能
1号機能を有する医療機関のうち、さらに地域医療を支える以下の4つの機能について、実施の有無や実績を報告するのが「2号機能」です。※5
| 報告項目 | 詳細 |
|---|---|
| 通常の診療時間外の診療 | 自院または連携による時間外診療体制の確保状況 など (例:休日夜間急患センターへの医師派遣、在宅当番医制への参加、自院での時間外対応など) |
| 入退院時の支援 | 自院または連携による後方支援病床の確保状況 など (例:病院からの退院支援、後方支援病床の確保など) |
| 在宅医療の提供 | 自院または連携による在宅医療を提供する体制の確保状況 など (例:往診体制、訪問看護ステーションとの連携など) |
| 介護サービス等との連携 | 介護サービス等の事業者と連携して医療を提供する体制の確保状況 など (例:地域ケア会議への参加、主治医意見書の作成、介護事業者との情報共有など) |
これらの機能については、すべてを自院で完結させる必要はなく、他院との連携によって機能を確保している場合も報告の対象となります。地域医療の連携強化が、2号機能のポイントといえます。
報告のスケジュールと方法
かかりつけ医機能の報告は、毎年1~3月の間に、原則としてG-MIS(医療機関等情報支援システム)を通じたオンライン形式で行います。この期間に、前年の実績などを報告することになるため、日々の診療データの適切な管理が重要となります。なお、定期報告で報告した内容に変更が生じた場合は、4月以降に随時変更報告を行います。※7
前述の通り、初回の報告期間は2026年1月から3月に予定されています。これに向けて、2025年11月から順次定期報告案内の送付や問い合わせ対応などが始まっています。※8

引用元:厚生労働省医政局総務課. かかりつけ医機能報告マニュアル(医療機関用)※8
クリニックに期待される役割と今後の対応

本制度の施行に伴い、クリニックには今後、どのような役割が求められるようになるのでしょうか。地域から「かかりつけ医」として期待されるクリニック像をまとめるとともに、開業医の先生方が直面しうる課題とその対策について解説します。
身近な初期診療の場
患者がまず相談できる「一次医療」の提供者として、風邪・発熱から軽度の外傷、慢性疾患の相談まで幅広く受け付けることが期待されます。クリニックが身近な症状に対応することで、患者は迅速に適切なケアを受けられ、大きな病院の混雑緩和にもつながります。
慢性疾患の管理拠点
糖尿病や高血圧症などの慢性疾患について、定期的な診察・検査や生活習慣指導を行い、患者の病状悪化を防ぐ役割も期待されています。複数疾患を抱える高齢患者にも継続的に関与し、必要に応じて専門医や介護施設などと連携しながら包括的に管理します。
予防医療の窓口
健康診断や各種予防接種などを通じ、地域住民の予防医療に貢献します。クリニックでの定期健診受診を促すことで疾病の早期発見・早期介入が可能となり、地域全体の健康水準向上に寄与します。
地域連携のハブ
かかりつけ医は、患者の症状に応じて適切な専門医療機関への紹介を行うゲートキーパーでもあり、他の医療機関や介護・福祉サービスとの連携役として機能します。具体的には、必要時の専門医紹介・逆紹介のスムーズな実施、退院患者の受け入れ、訪問診療や看取りまで含めた切れ目ないケアの提供など、地域の医療資源をつなぐハブとしての役割です。情報共有や多職種連携を積極的に行うことで、患者に最適なケア体制を整えます。これにより、医療資源の効率的な活用と患者のQOL向上が実現します。
課題と対策

クリニックが地域のかかりつけ医としての役割を果たし続けるには、解決すべき課題もあります。
経営面(診療報酬)の課題
クリニックの診療報酬は基本的に外来診療が中心であり、規模の大きな病院に比べ、収入基盤は限られています。そのため、時間外対応や在宅医療を充実させても収入に直結しにくく、経営負担になる懸念があります。対策としては、効率的な診療体制の構築や予防医療の推進による患者数の確保など、経営の工夫が求められます。
人手不足への対処
看護師や事務スタッフなど人材の確保が難しい地域も多く、在宅診療の拡大や長時間対応を支える人員体制の構築が課題です。対策としては、スタッフの定着と負担軽減のため、柔軟な勤務体系の導入や業務効率化が有効です。
ITシステム導入と費用
電子カルテや遠隔診療システムなどの導入には初期費用やランニングコストがかかります。対策としては、国や自治体の補助金を積極的に活用しつつ、自院の診療スタイルに合わせ、優先順位を整理しながらIT投資を検討することが大切です。また、IT導入によって報告業務や情報共有が円滑になれば、長期的には業務効率が上がり、費用対効果は十分見込めます。
地域住民との信頼関係
地域住民から「ここが自分のかかりつけ医だ」と信頼してもらうことで、クリニックは地域における役割を十分に果たすことができます。地域の健康イベントや講演会への参加、自治会などへの情報発信を通じて住民とのコミュニケーションを積極的に図るなど、日頃から地域に開かれたクリニック経営を心がけるのがよいでしょう。
クリニックのメリットと経営的視点
かかりつけ医機能報告制度は、事務手続きの増加と思われがちですが、実はクリニック経営においては、自院の強みを再定義し、地域内での立ち位置を明確にする好機でもあります。クリニックにはどのようなメリットがあるのかを経営的視点から解説します。
「選ばれるクリニック」になるための機能の明確化
報告された内容は、医療情報ネット(ナビイ)や都道府県のWebサイトなどで公表されます。患者が医療機関を探す際、従来の選択基準であった「診療科目」や「場所」だけでなく、「どのような疾患に対応できるか」「在宅医療や時間外対応はどうなっているか」といった機能面での情報も重要な判断基準になります。
例えば、内科クリニックの場合は「認知症の一次診療が可能」「循環器の専門性が高い」などの強みを情報として明示することで、ターゲットとなる患者層に適切にアプローチできます。
地域連携の強化と機能分化
本制度では、地域の医療機関同士の連携が強く推奨されています。「24時間対応は難しいが、日中の慢性疾患管理は手厚く行う」「夜間や緊急時は連携先の病院や当番医を紹介する」といった機能分化が進むことで、医師・スタッフの負担軽減と医療の質の向上が両立できます。
地域の協議の場において、自院が提供できる機能と地域で不足している機能を把握し、近隣の医療機関や介護施設と連携ネットワークを構築することが、今後のクリニック経営の安定化につながります。
ユヤマの電子カルテの特徴
「かかりつけ医機能報告制度の報告業務を電子カルテで効率化したい」
「地域の医療課題に対して、自院ができることを戦略的に考えたい」
これから開業される先生方や、システムのリプレイスを控えておられる先生方は、かかりつけ医報告制度への対応や利活用について検討されていることでしょう。かかりつけ医機能報告制度への円滑な対応や日々の診療の効率化には、電子カルテの活用が有効な手段となります。クリニック向けに特化した電子カルテシステムは、日々の診療データを正確に管理して効率的に集計できるため、かかりつけ医機能の報告業務を強力に支援します。
当社の無床診療所様向け電子カルテ「BrainBoxシリーズ」の特徴をご紹介します。
報告業務の効率化や経営判断に活用できるデータ管理
電子カルテ各社が取り組んでいる通り、当社においてもクリニックの業務効率化とデータ活用を最優先事項として開発を進めています。診療情報や患者データのシームレスな一元管理は、当社の製品においても標準機能として実装しています。さらに、BrainBoxシリーズは電子カルテに蓄積された診療情報をもとに、さまざまなデータの検索や分析が可能です。報告業務だけでなく、クリニック運営のための経営判断を支援します。
経営分析ツール「BB.Insight」による機能の可視化
かかりつけ医機能報告制度は、自院の経営状態や地域での立ち位置を客観的に見直す機会でもあります。
当社のBrainBoxシリーズには、経営支援ツール「BB.Insight」を搭載しています。電子カルテに蓄積された自院の診療データをAIが分析・予測し、グラフィカルに可視化します。患者数、診療報酬額、平均滞在時間といった項目はもちろん、主な病名のランキングや診療行為の割合など、さまざまなデータを集計できます。

例えば、自院に「どの疾患の患者さんが何人来院しているか」を瞬時に把握できるため、1号機能として報告が求められている「対応可能な疾患」を、根拠を持って選定できます。他にも、「地域で不足している機能」を補うための戦略的な診療体制の強化や、増患対策にも役立てることができます。
関連記事:クリニックにおける経営分析の基本と電子カルテによる実践手法
ユヤマの電子カルテのオンラインデモ

クリニック経営の効率化や課題解決には、電子カルテをはじめとするITツールの活用が有力な手段となります。ツールの選定においては、「自院が求める機能が搭載されているか」「誰もが使える操作性か」「いざというとき頼れるサポート体制か」などを確認するため、デモンストレーションの実施をおすすめします。
当社の無床診療所様向け電子カルテシステム「BrainBox」シリーズは、開業準備や日々の診療で多忙な先生方にも気軽に体験していただけるよう、オンラインデモを随時実施しています。

時間や場所の制約なく電子カルテを体験できる
当社のオンラインデモは、先生のご都合の良い時間帯に合わせて、30分から1時間程度で効率よく実施できます。PCまたはタブレットとインターネット環境があれば、どこからでも接続可能です。体験会のようにご足労いただく必要はなく、休憩時間や診療終了後などのスキマ時間も活用いただけます。
丁寧なヒアリングと具体的な運用イメージのご提案
オンラインデモでは、製品の特徴や導入事例、実際の使い方を丁寧にご紹介します。気になることがあれば気軽にご質問ください。また、当社の営業担当者が、現在抱えている経営課題(事務負担の軽減、集患対策など)や目指しておられる診療スタイルなど、ご要望を丁寧にヒアリングします。その上で、画一的な説明ではなく、貴院に最適な「BrainBox」の活用方法と具体的な運用イメージをご提案します。
「かかりつけ医機能報告制度」は専門性や強みを地域にアピールできるチャンス
本記事では、かかりつけ医機能報告制度の概要と創設の背景、具体的な報告内容、今後クリニックに期待される役割と対応について解説しました。
2025年4月に施行された「かかりつけ医機能報告制度」は、地域医療の質を向上させ、住民が安心して医療を受けられる体制を作るための重要なステップです。毎年1~3月の定期報告のために、電子カルテシステムなどを活用して日々の診療の記録を正確に管理することで、報告業務の負担を軽減することができます。この制度を負担ととらえるのではなく、自院の専門性や強みを地域にアピールし、連携を深めるチャンスとして活用することが、これからのクリニック経営において重要です。
参考資料
※1 厚生労働省医政局総務課. 令和5年度第3回医療政策研修会. かかりつけ医機能について.
※2 e-GOV法令検索. 医療法(昭和二十三年法律第二百五号)
※3 内閣府. 令和7年版高齢社会白書(概要版)
※4 厚生労働省. 第6回新たな地域医療構想等に関する検討会. 新たな地域医療構想に関する論点について.
※5 厚生労働省. 医療機関の皆様へ かかりつけ医機能報告制度が始まります!
※6 厚生労働省. 医療機能情報提供制度について.
※7 厚生労働省医政局総務課. かかりつけ医機能報告マニュアル(医療機関用).
※8 厚生労働省医政局総務課. 令和7年7月31日2021年4月1日かかりつけ医機能報告制度に係る自治体向け説明会(第3回)
株式会社ユヤマ
最新記事 by 株式会社ユヤマ (全て見る)
- 医師偏在とは?現状や厚生労働省の医師偏在対策について解説 - 2026年3月18日
- 用法ラインの配色パターンに「統一」は必要ないのか? - 2026年3月17日
- ユヤマのWebカルテ「BrainBox Mobile Client(BMC)」とは?機能や特徴を徹底解説 - 2026年3月11日








電子カルテ導入のメリット・デメリットとは?クリニックへの導入で失敗しないための選び方も解説
病院と診療所の違いについて 電子カルテの使用方法も異なる?
【2024年度改定対応】クリニックのかかりつけ医機能を評価する「地域包括診療加算」とは?算定要件や施設基準を徹底解説
電子カルテ情報共有サービス完全ガイド:義務化の真相・補助金活用・経過措置までを網羅的に解説
【新製品】クラウド型電子カルテ BrainBox CloudⅡのご紹介
クリニックを開業する際に必要なものや、あると有利な資格一覧